一图读懂:关于规范整合器官移植等6类 医疗服务价格项目的通知
作者:枣庄市医保局
来自:枣庄市医保局
时间:2025-07-28
一、政策背景
根据《山东省医疗保障局关于规范整合器官移植等5类医疗服务价格项目的通知》(鲁医保发〔2025〕16号)和《山东省医疗保障局关于规范整合透析类医疗服务价格项目的通知》(鲁医保发〔2025〕19号)文件,规范整合器官移植、临床量表评估、护理、综合诊查、放射检查、透析等6类医疗服务价格项目。
二、实施时间
2025年8月1日起正式执行
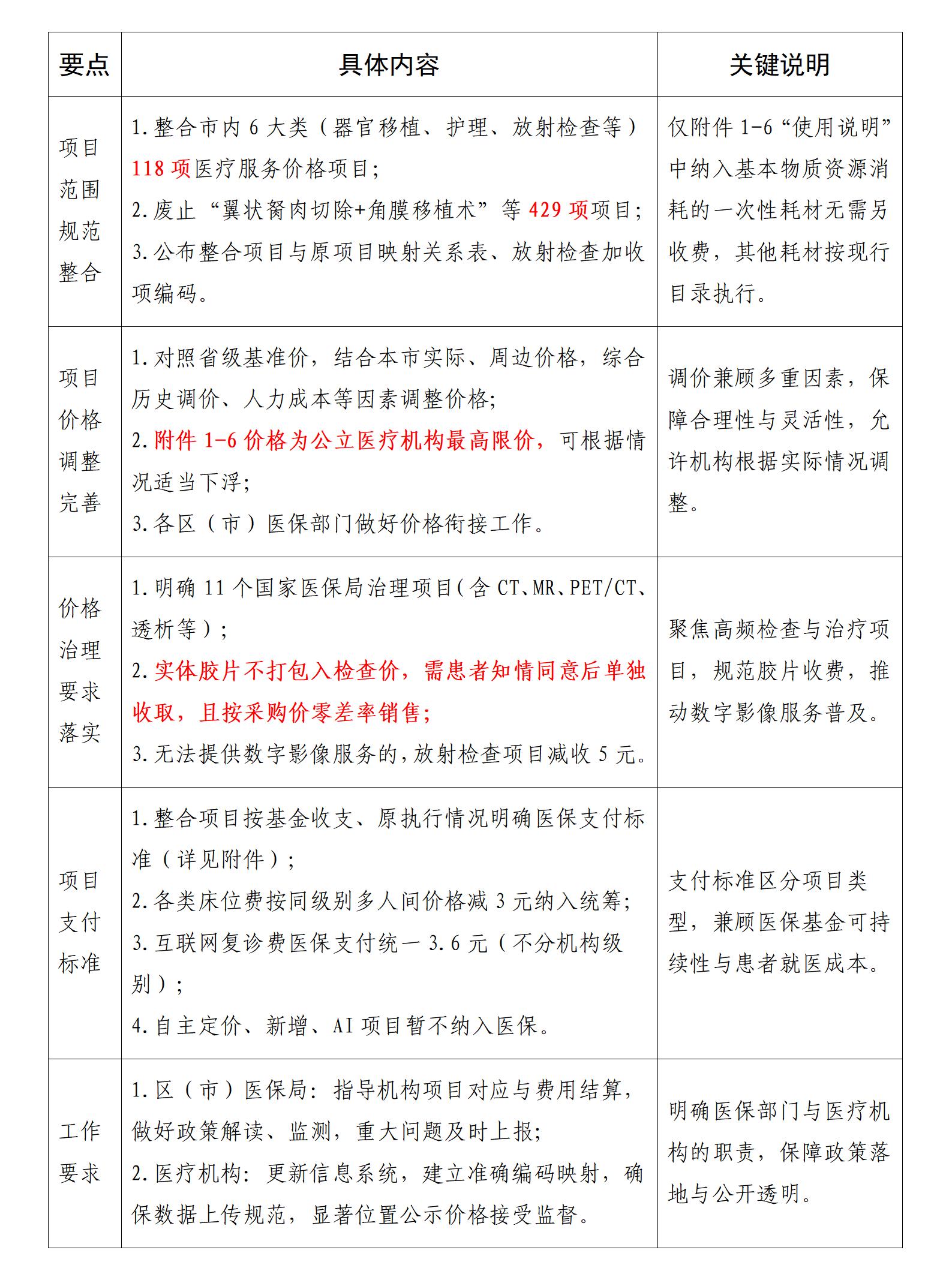
三、主要内容

四、核心调整要点
(一)价格管理方式
1、实行最高限价管理,医疗机构可适当下浮
2、综合考虑省级基准价、周边地区价格水平等因素
3、各区(市)医保局做好价格调整衔接
(二)患者权益保障
1、实体胶片不再打包计费,按需单独收费
2、胶片按实际采购价零差率销售
3、必须患者知情同意方可收取胶片费用
4、无法提供数字影像服务,检查费减收5元
(三)医保支付政策
1、床位费:按多人间价格减3元纳入支付
2、互联网复诊:统一支付3.6元(不区分医院级别)
3、除外项目:自主定价、新增、AI医疗项目暂不纳入支付。
五、执行要求
(一)医疗机构:
1、更新信息系统数据
2、建立准确编码映射关系
3、显著位置公示价格,接受社会监督
(二)医保部门:
1、指导项目对应和费用结算
2、加强政策解读和跟踪监测
3、重大问题及时上报
六、政策解读机关及政策咨询电话
政策解读机关:市医疗保障局
政策咨询电话:0632-3190101


