关于2025年11月拟新增医保定点医疗机构、定点零售药店的公示
作者:枣庄市医保局
来自:枣庄市医保局
时间:2025-11-18
根据《医疗机构医疗保障定点管理暂行办法》(国家医疗保障局令第2号)、《零售药店医疗保障定点管理暂行办法》(国家医疗保障局令第3号)、《关于印发<枣庄市医疗保障定点医药服务资源配置规划(2025-2027年)>的通知》(枣医保发〔2025〕2号)以及《关于进一步调整完善我市定点医药机构准入评估有关事项的通知》(枣医保中心发〔2025〕1号)相关要求,山亭区、市中区、峄城区、台儿庄区医保部门组织评估小组对申请医保定点的医药机构开展评估。现对拟确定为定点医药机构的单位予以公示(机构信息见附件)。公示期限为5个工作日。公示无异议的,由属地医保经办机构与其签订医疗服务协议后,统一向社会公布。
公示时间:2025年11月18日--2025年11月24日
受理电话:3201166
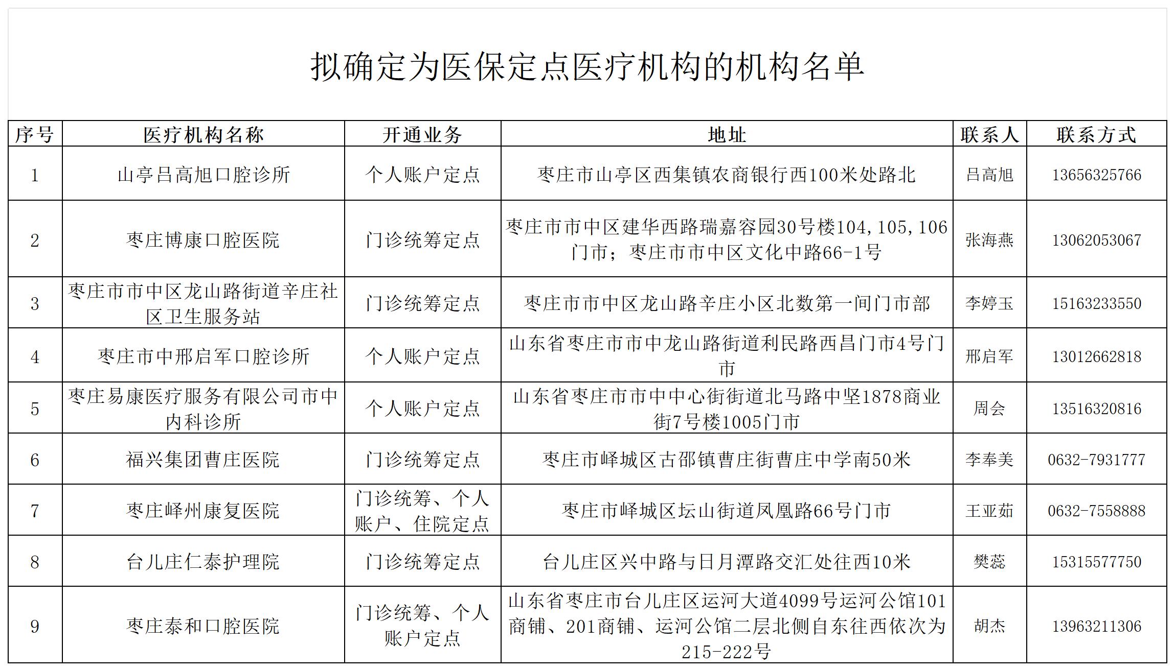
附件:拟确定为医保定点医疗机构的机构名单


枣庄市医疗保险事业中心
2025年11月18日


