关于变更滕州市龙泉街道邾城社区卫生服务站等10家医药机构 定点服务协议的通知
作者:枣庄市医保局
来自:枣庄市医保局
时间:2024-12-17
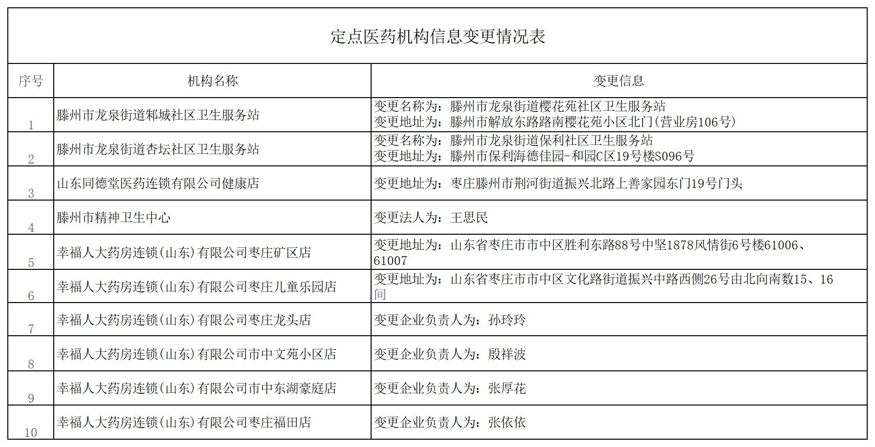
根据《医疗机构医疗保障定点管理暂行办法》(国家医疗保障局令第2号)和《零售药店医疗保障定点管理暂行办法》(国家医疗保障局令第3号)以及《关于印发<枣庄市基本医疗保险定点医药机构服务协议管理经办规程>的通知》(枣医保中心发〔2022〕6号)相关要求,滕州市龙泉街道邾城社区卫生服务站等10家定点医药机构因自身原因分别向各区(市)经办机构提交了相关信息变更申请,经审核,决定变更上述10家定点医药机构医保服务协议。
附件:定点医药机构信息变更情况表
枣庄市医疗保险事业中心
2024年12月17日
附件:



